无障碍浏览 长者专版

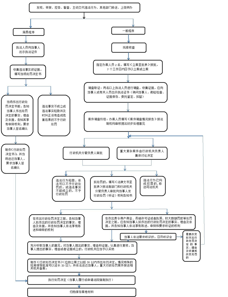
罗平县林业和草原局行政执法流程图

  • 罗平县林业和草原局
  • 2021-07-15 10:44